您好,欢迎来到青岛镭博海工装备有限公司!

设为首页         加入收藏

  • 网站首页
  • 走进镭博
  • 产品展示
  • 新闻中心
  • 在线留言
  • 联系我们

主营产品:船舶气象仪、气象传感器、海洋调查工具、激光测风雷达、激光测云仪、低空波导激光雷达、波浪传感器、海浪雷达监测系统、船用音视频调度系统等。

    产品展示

    PRODUCT

    船舶气象仪
    气象传感器
    海洋调查工具
    激光测风雷达
    激光测云仪
    能见度监测设备
    微雨雷达
    大气波导系列
    海洋环境监测设备
    登船与辅助设备
    安全监控与防御类
    通信与调度类
    路灯控制器

    联系我们

    CONTACT US

    电话:13864228578

    邮箱:13864228578@163.com

    地址:山东省青岛市胶州市上合示范区汇英街2号海洋国际创新中心园区

    海洋环境监测设备

    您当前所在的位置是:首页>产品展示>海洋环境监测设备

    海浪雷达监测系统

    产品介绍 PRODUCT

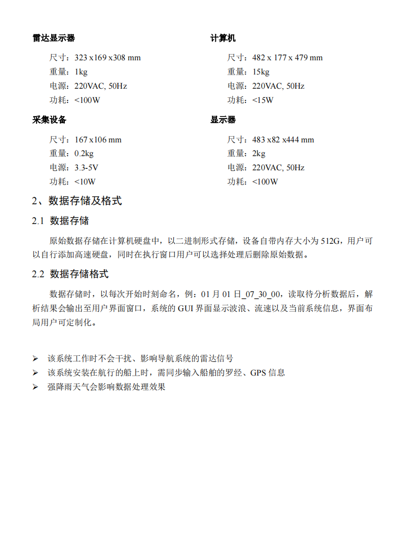
    HlzWave100型海洋雷达监测系统基于X波段导航雷达,能够全自动、全天候、实时进行海浪、海流监测。产品主要由X波段导航雷达和数据采集处理工控机组成,数据采集处理工控机通过高精度数据采集卡对导航雷达输出的原始信号进行采集,然后通过先进的海浪反演算法及运动补偿算法获取目标海域的波高、波向、流速等参数信息。可以有效解决现有海况测量方法不能对远距离大面积的海洋表面动态、海洋变化进行实时监测的问题。

     

    技术参数、特点、应用可参考:

    image.png 

    image.png


    上一篇:海洋环境监测设备

    下一篇:没有了!

    • 青岛镭博海工装备有限公司
    • 地址:山东省青岛市胶州市上合示范区汇英街2号海洋国际创新中心园区
    • 市场总监:胡经理
    • 电话:13864228578
    • 主营产品:船舶气象仪、气象传感器、海洋调查工具、激光测风雷达、激光测云仪、低空波导激光雷达、波浪传感器、海浪雷达监测系统、船用音视频调度系统等。

    Copyright:2016-2025. All rights reserved Powered design by WDL